Serwis Informacyjny UZALEŻNIENIA
SIU nr 1/2022 (97) pobierz ten artykuł jako PDF

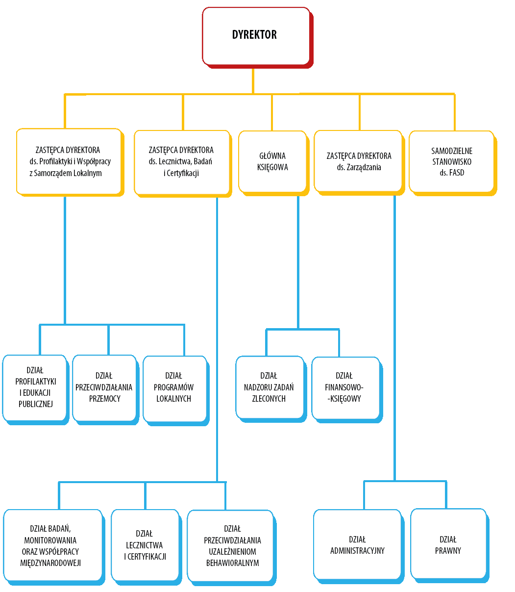
Struktura Krajowego Centrum Przeciwdziałania Uzależnieniom (KCPU)

Z dniem 1 stycznia 2022 r. na mocy Ustawy z dnia 17 grudnia 2021 r. o zmianie ustawy o zdrowiu publicznym oraz niektórych innych ustaw, Krajowe Biuro ds. Przeciwdziałania Narkomanii i Państwowa Agencja Rozwiązywania Problemów Alkoholowych zostają przekształcone w Krajowe Centrum Przeciwdziałania Uzależnieniom (KCPU).

Poniżej przedstawiamy strukturę KCPU.

struktura KCPU
SIU nr 1/2022 (97) pobierz ten artykuł jako PDF
otwórz panel z informacją o Fundacji Praesterno